CoinCatch パートナー管理システム(PMS)ガイド
CoinCatch
2025-12-16 07:32
第1部:システム概要 - あなたのパーソナルビジネス司令塔
1. 総合的なリアルタイムダッシュボード:システムのホームページには、リアルタイムの登録ユーザー数、取引量、コミッション収益、アクティブユーザー統計など、すべての主要データが統合されています。データはカスタム時間範囲での照会をサポート(最大60日)、30分ごとに更新され、毎日00:00(UTC+8)にリセットされます。視覚化されたチャートはユーザー成長トレンドと取引量シェアを明確に表示し、ビジネスの状況を素早く把握するのに役立ちます。
2. 一元化されたネットワーク管理:配下のKOL、ビジネスパートナー、エンドユーザーネットワークを単一プラットフォームに統合して管理でき、分散管理の非効率性と混乱を完全に解消します。
3. 安全で便利なアクセス:ログインはCoinCatchメインアカウントと連携しており、電話番号/メールアドレスログインをサポートし、グラフィカルスライダーとSMS/メール認証コードによる二段階認証を採用してアカウントの安全性を確保します。
第2部:核心メカニズムの詳細分析:マルチレベルコミッションシステム
1. 核心となる役割の定義
-
ダイレクトユーザー:あなたの専属紹介リンクから直接登録した取引ユーザー。
-
サブアフィリエイト:あなたのリンクから登録した、一定の影響力を持つパートナー(サブエージェント)。あなたは自身のコミッションレートの一部を彼らに割り当てることで、彼らが自身のユーザーやサブネットワークを開拓することを促進できます。
-
トップレイヤーアフィリエイト:ネットワークの最上位にいるあなたです。あなたは、配下のすべてのサブアフィリエイトとそのユーザーネットワーク全体が生み出す取引手数料の一部を受け取る権利を持っています。
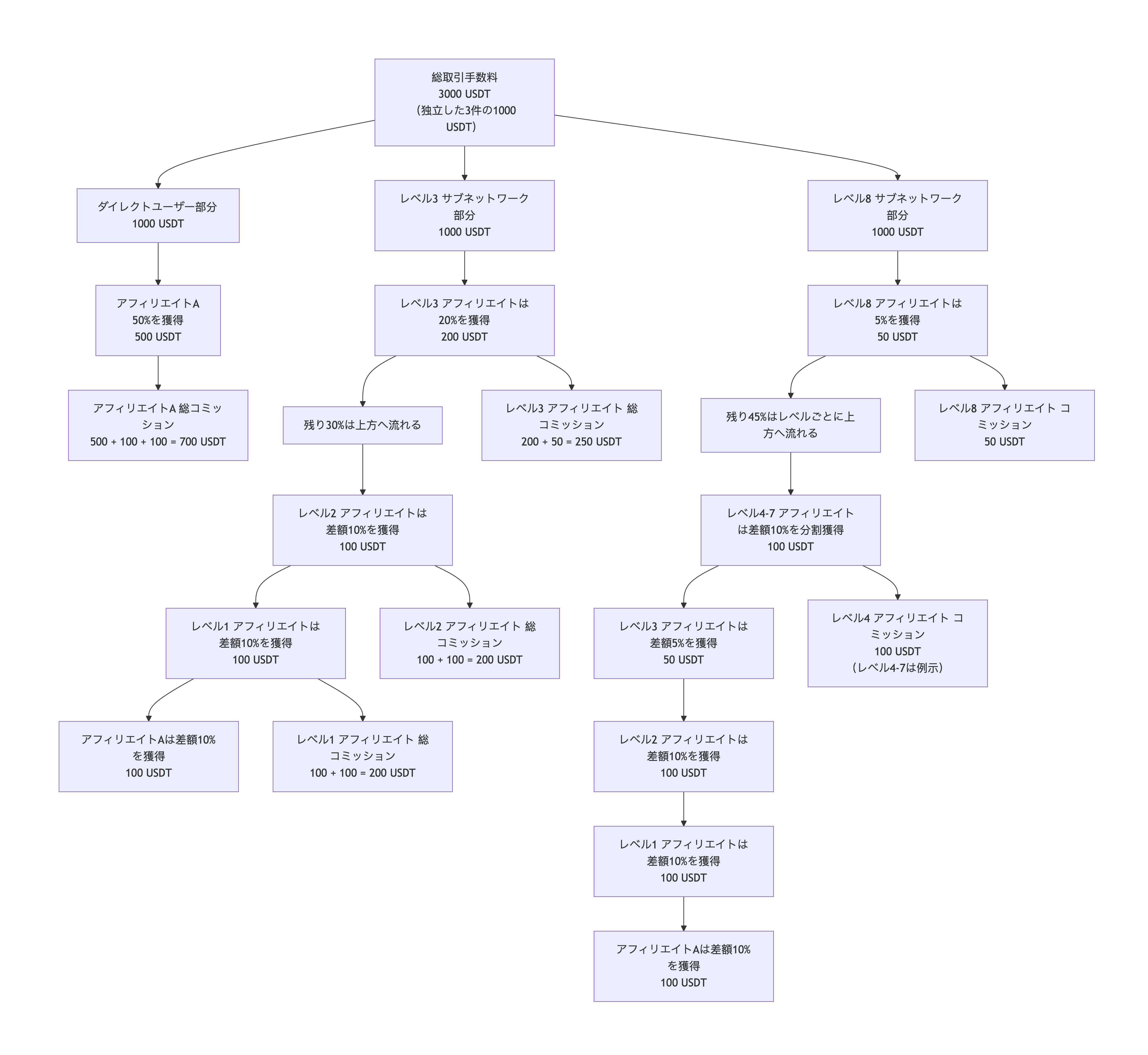
2. 収益モデル:差額コミッションと直接コミッション
-
ダイレクトユーザーコミッション:あなたのダイレクトユーザーが生み出す取引手数料の全額から発生します。あなたは彼らに設定したフルコミッションレートを受け取ります。
-
差額コミッション:これはマルチレベルシステムの核心です。サブアフィリエイトとそのネットワークから得るコミッションは、彼らの収益からの二次的な控除ではなく、あなたが自身に設定したコミッションレートと、サブアフィリエイトに割り当てたコミッションレートとの差額です。
3. 計算例の詳細解説
-
レベル1 サブアフィリエイト:あなたから割り当てられた40%のレートを受け取る
-
レベル2 サブアフィリエイト:その上位者(レベル1)から割り当てられた30%のレートを受け取る
-
レベル3 サブアフィリエイト:その上位者(レベル2)から割り当てられた20%のレートを受け取る
-
レベル4 サブアフィリエイト:その上位者(レベル3)から割り当てられた15%のレートを受け取る
-
...
-
レベル8 サブアフィリエイト:その上位者(レベル7)から割り当てられた5%のレートを受け取る

-
ネットワーク効果の価値:最下層のレベル8アフィリエイトが生み出した取引であっても、最上位にいるあなたは(階層ごとの差額を通じて)コミッションを得ることができます。これはネットワークの深度を拡大する強いインセンティブとなります。
-
レート設定は戦略:サブアフィリエイトに設定するコミッションレートは、あなたの魅力と自身の利益率を直接決定します。これはバランスの取れた設定が求められる戦略です。
-
透明で予測可能な収益:すべての計算は公開されたレート差と取引データに基づいています。あなたの収益はすべて追跡可能です。
第3部:核心的な操作機能の詳細説明
1. リンクとプロモーション管理
-
双方向コミッションリンク:パートナーを促進するための核心ツールです。あなたは専用リンクを作成できます。このリンクから登録したユーザーは、あなたのサブアフィリエイトになるだけでなく、取引時に手数料割引を受けられます。その割引コストはあなたのコミッションから支払われます。これは強力な成長ツールです。
-
重要なルール:
-
各アカウントで作成できる双方向コミッションリンクは最大10個です。
-
割引は即時適用されません。リベートは毎日21:00(UTC+8)に一括して発行されます。
-
設定するリベート率は、あなた自身のコミッションレートを超えることはできません。
-
このリンクは既存登録ユーザーには適用されません。
-
2. データ追跡と資金管理
-
リアルタイムデータ:「招待と報酬」セクションで、各リンクによる登録数とリアルタイムコミッションを確認し、パーソナライズされた短縮リンクやQRコードを作成できます。
-
入出金追跡:「入金と出金」セクションで、あなたのネットワーク内の全ユーザーのオンチェーン入金・出金記録とステータスを詳細に照会でき、資金の流れを透明化できます。
-
3. アカウントセキュリティと個人設定
-
個人プロフィールの確認と更新、アカウントのすべてのログイン履歴(デバイス、場所、IP、時間を含む)の監視が可能で、セキュリティを確保できます。
-
バインドされたメールアドレス、電話番号、Google Authenticatorを変更するには、CoinCatchウェブサイトのプロフィールページにアクセスする必要があります。
第4部:実践ガイドとベストプラクティスの推奨事項
1. 時間の基準:PMS内のすべてのデータ、コミッション決済は、UTC+8タイムゾーンを基準としています。データは毎日00:00にリセットされます。毎日のコミッション計算サイクルは00:00から24:00までで、支払いは翌日21:00に行われます。
2. コミッション通貨:コミッションは、ユーザー取引の原資産通貨で決済されます。ただし、ダッシュボード上での統一的な計測のために、すべての手数料とコミッションはリアルタイム為替レートを使用してUSDTに換算されて表示されます。
3. 立ち上げ戦略:ダイレクトユーザーから始める:まずはあなたの直接的な影響力を活用して、最初の取引ユーザーを開拓し、基礎となる収益を固めましょう。
-
ダイレクトユーザーから始める:まずはあなたの直接的な影響力を活用して、最初の取引ユーザーを開拓し、基礎となる収益を固めましょう。
-
コアサブアフィリエイトを育成する:あなたのコミュニティやネットワークから潜在的なリーダーを特定し、競争力のあるコミッションレートを提供して、彼らをあなたのレベル1サブアフィリエイトとして引き込みましょう。
-
双方向リンクを効果的に活用する:プロモーション時には、ユーザーに直接割引を提供する「双方向コミッションリンク」の使用を優先しましょう。これはコンバージョン率を大幅に向上させます。
-
データ駆動型の最適化:ダッシュボードを通じて、定期的に異なるリンクやサブアフィリエイトのパフォーマンスを分析し、リソース配分とコミッション戦略を調整しましょう。