Партнерская система управления (PMS) CoinCatch — это профессиональный инструмент, который позволяет монетизировать это влияние. Являетесь ли вы KOL с аудиторией, лидером сообщества или институциональным партнером, стремящимся расширить свое деловое присутствие, PMS предоставляет прозрачную, эффективную и высокопотенциальную всеобъемлющую платформу для заработка и управления. Цель данной статьи — дать подробное объяснение операционных механизмов PMS, особенно ее основной многоуровневой комиссионной системы, чтобы помочь вам создать и управлять собственной сетью заработка.
Часть 1: Ваш персональный бизнес-центр управления
Философия дизайна CoinCatch PMS заключается в том, чтобы служить «всеобъемлющим бизнес-бэкендом» для партнера. Она предлагает бесшовный опыт доступа через веб- и мобильные приложения, позволяя вам управлять своим бизнесом в любое время и в любом месте. Основная ценность системы проявляется в следующих аспектах:
Комплексная панель управления в реальном времени: На главной странице системы интегрированы все ключевые данные, включая количество зарегистрированных пользователей, объем торгов, комиссионные доходы и статистику активных пользователей в реальном времени. Данные поддерживают запросы за пользовательский диапазон времени (до 60 дней), обновляются каждые 30 минут и сбрасываются ежедневно в 00:00 (UTC+8). Визуальные графики наглядно отображают тенденции роста пользователей и долю торгового объема, помогая быстро оценить состояние вашего бизнеса.
Централизованное управление сетью: Вы можете объединить своих KOL, деловых партнеров и сети конечных пользователей в единую платформу для управления, полностью устраняя неэффективность и хаос децентрализованного управления.
Безопасный и удобный доступ: Вход в систему интегрирован с вашей основной учетной записью CoinCatch, поддерживает вход по номеру телефона/электронной почте и использует двухэтапную проверку с помощью графического слайдера и SMS/кода подтверждения по электронной почте для обеспечения безопасности учетной записи.
Часть 2: Многоуровневая комиссионная система
Это самая привлекательная и самая важная часть PMS, которую необходимо четко понимать. Система позволяет вам построить партнерскую сеть до 8 уровней и получать доход от деятельности на каждом уровне.
Определения ключевых ролей
-
Прямой пользователь: Торгующий пользователь, который зарегистрировался напрямую по вашей эксклюзивной реферальной ссылке.
-
Субпартнер: Влиятельный партнер (субагент), зарегистрировавшийся по вашей ссылке. Вы можете стимулировать их развивать собственных пользователей и подсети, назначая им часть вашей собственной комиссионной ставки.
-
Партнер верхнего уровня: Вы, находящийся на вершине сети. Вы имеете право получать часть торговых комиссий, генерируемых всей пользовательской сетью всех субпартнеров ниже вас.
Модели заработка: Комиссия за разницу в цене и Прямая комиссия Ваша общая комиссия состоит из двух частей:
-
Комиссия от прямых пользователей: Поступает от 100% торговых комиссий, сгенерированных вашими прямыми пользователями. Вы получаете полную комиссионную ставку, установленную для них.
-
Комиссия за разницу в цене: Это суть многоуровневой системы. Комиссия, которую вы получаете от субпартнеров и их сетей, не является вторичным вычетом из их заработка, а представляет собой разницу между комиссионной ставкой, которую вы установили для себя, и комиссионной ставкой, которую вы выделили своему субпартнеру.
Подробный пример расчета Предположим, вы (Партнер А) установили собственную общую ставку комиссионного вознаграждения в размере 50% и определили следующую структуру распределения комиссионных:
-
Субпартнер Уровня 1: Получает от вас выделенную ставку 40%
-
Субпартнер Уровня 2: Получает от своего вышестоящего (Уровень 1) выделенную ставку 30%
-
Субпартнер Уровня 3: Получает от своего вышестоящего (Уровень 2) выделенную ставку 20%
-
Субпартнер Уровня 4: Получает от своего вышестоящего (Уровень 3) выделенную ставку 15%
-
...
-
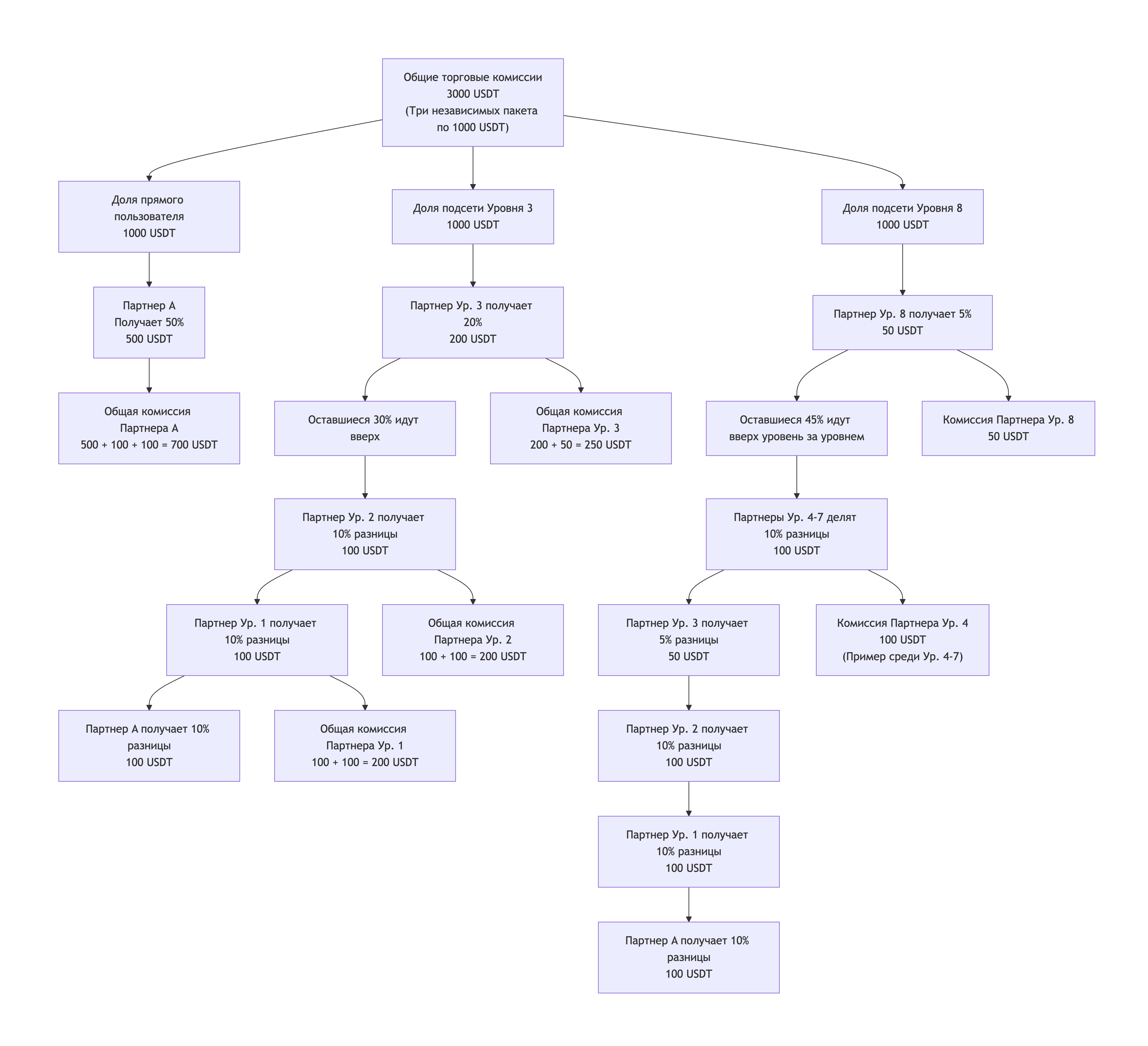
Субпартнер Уровня 8: Получает от своего вышестоящего (Уровень 7) выделенную ставку 5% Как распределяется комиссия, когда субпартнеры Уровня 8, Уровня 3 и ваш прямой пользователь каждый независимо генерируют 1000 USDT торговых комиссий? Приведенная ниже диаграмма наглядно иллюстрирует конкретный поток и окончательное распределение этих общих 3000 USDT комиссий в партнерской сети. Ключевые выводы:

-
Ценность сетевых эффектов: Даже сделки, сгенерированные самым нижним субпартнером Уровня 8, могут принести вам, как верхнему уровню, комиссию (через многоуровневую разницу в цене). Это значительно стимулирует расширение глубины вашей сети.
-
Установка ставки — это стратегия: Комиссионная ставка, которую вы устанавливаете для субпартнеров, напрямую определяет вашу привлекательность и вашу собственную прибыль. Это искусство баланса.
-
Прозрачный и предсказуемый доход: Все расчеты основаны на публичной разнице в комиссиях и торговых данных. Каждая часть вашего заработка отслеживаема.
Часть 3: Подробное объяснение основных операционных функций
Управление ссылками и продвижением
-
Двусторонняя комиссионная ссылка: Это основной инструмент для стимулирования партнеров. Вы можете создать эксклюзивную ссылку. Пользователи, регистрирующиеся по этой ссылке, не только становятся вашими субпартнерами, но и получают скидки на торговые комиссии, стоимость которых покрывается из вашей комиссии. Это мощный инструмент роста.
-
Важные правила:
-
Каждый аккаунт может создать максимум 10 двусторонних комиссионных ссылок.
-
Скидки применяются не мгновенно; кэшбэки выплачиваются единообразно ежедневно в 21:00 (UTC+8).
-
Установленная ставка кэшбэка не может превышать вашу собственную комиссионную ставку.
-
Ссылка недействительна для уже зарегистрированных пользователей.
Отслеживание данных и управление средствами
-
Данные в реальном времени: В разделе «Пригласить и вознаграждения» вы можете просматривать регистрации и комиссионные в реальном времени, генерируемые каждой ссылкой, а также создавать персонализированные короткие ссылки и QR-коды.
-
Отслеживание депозитов и выводов: В разделе «Депозит и вывод» вы можете проверять подробные записи о внесении и выводе средств в блокчейне, а также их статусы для всех пользователей в вашей сети, обеспечивая прозрачность потоков средств.
Безопасность учетной записи и персональные настройки
-
Вы можете просматривать и обновлять свой личный профиль, а также отслеживать всю историю входов в аккаунт (включая устройство, местоположение, IP-адрес и время) для обеспечения безопасности.
-
Для изменения привязанной электронной почты, номера телефона или Google Authenticator необходимо перейти на страницу вашего профиля на веб-сайте CoinCatch.
Часть 4: Практическое руководство и рекомендации по лучшим практикам
Временной ориентир: Все данные и расчеты комиссий в PMS основаны на часовом поясе UTC+8. Данные обнуляются ежедневно в 00:00. Ежедневный цикл расчета комиссии — с 00:00 до 24:00, а выплаты производятся в 21:00 следующего дня.
Валюта комиссии: Комиссии выплачиваются в той же валюте, в которой совершена транзакция пользователя. Однако для единообразного измерения на панели управления все комиссии и сборы конвертируются в USDT по реальному обменному курсу.
Стратегия запуска:
-
Начните с прямых пользователей: Сначала используйте свое прямое влияние для развития первой группы торгующих пользователей, укрепляя свою базовую прибыль.
-
Развивайте ключевых субпартнеров: Выявите потенциальных лидеров в своем сообществе или сети и привлеките их стать вашими субпартнерами Уровня 1 с конкурентоспособными комиссионными ставками.
-
Эффективно используйте двусторонние ссылки: Отдавайте приоритет использованию «Двусторонних комиссионных ссылок», которые предлагают пользователям прямые скидки во время промоакций, так как это может значительно повысить коэффициент конверсии.
-
Оптимизация на основе данных: Регулярно анализируйте эффективность различных ссылок и субпартнеров через панель управления, чтобы корректировать распределение ресурсов и комиссионную стратегию.
Заключение
PMS CoinCatch — это не просто инструмент бэкенда; это полноценная рамка делового сотрудничества. Она оцифровывает и автоматизирует сложные дистрибьюторские сети из традиционных сфер и обеспечивает четкое возвращение ценности для каждого узла. Эффективное понимание и использование этой системы, особенно ее многоуровневого комиссионного механизма, означает, что вы можете превратить свое влияние, социальные связи и лидерские способности в структурно стабильный, устойчиво растущий канал пассивного дохода.
Ключ к успеху заключается в четком понимании правил (особенно логики расчета комиссий), стратегической установке ставок и активном использовании различных инструментов продвижения и управления, предоставляемых системой. Теперь, когда у вас есть эта карта, пришло время начать планировать и строить свою собственную сеть заработка.
Мы в соцсетях
Команда CoinCatch