El Sistema de Gestión de Socios (PMS) de CoinCatch es la herramienta profesional que capitaliza esta influencia. Ya seas un KOL con base de seguidores, un líder comunitario o un socio institucional que busca expandir su presencia comercial, PMS proporciona una plataforma integral de ingresos y gestión transparente, eficiente y de alto potencial. Este artículo tiene como objetivo proporcionar una explicación en profundidad de los mecanismos operativos del PMS, particularmente su sistema central de comisiones multinivel, para ayudarte a construir y gestionar tu propia red de ingresos.
Parte 1: Tu Centro de Mando de Negocios Personal
La filosofía de diseño del PMS de CoinCatch es servir como el "backend comercial integral" de un socio. Ofrece una experiencia de acceso perfecta a través de aplicaciones web y móviles, permitiéndote gestionar tu negocio en cualquier momento y lugar. El valor central del sistema se refleja en los siguientes aspectos:
Panel de Control Integral en Tiempo Real: La página de inicio del sistema integra todos los datos clave, incluido el recuento de usuarios registrados en tiempo real, el volumen de trading, las ganancias por comisiones y las estadísticas de usuarios activos. Los datos admiten consultas de rango de tiempo personalizado (hasta 60 días), se actualizan cada 30 minutos y se restablecen diariamente a las 00:00 (UTC+8). Los gráficos visuales muestran claramente las tendencias de crecimiento de usuarios y la participación en el volumen de trading, ayudándote a captar rápidamente el pulso de tu negocio.
Gestión Centralizada de la Red: Puedes unificar tus KOLs, socios comerciales y redes de usuarios finales en una sola plataforma para su gestión, eliminando por completo la ineficiencia y el caos de una gestión descentralizada.
Acceso Seguro y Conveniente: El inicio de sesión está integrado con tu cuenta principal de CoinCatch, admite inicio de sesión por número de teléfono/correo electrónico y emplea verificación dual a través de un control deslizante gráfico y códigos de verificación por SMS/correo electrónico para garantizar la seguridad de la cuenta.
Parte 2: El Sistema de Comisiones Multinivel
Esta es la parte más atractiva y más crítica del PMS para entender claramente. El sistema te permite construir una red de afiliados de hasta 8 niveles y ganar con las actividades en cada nivel.
Definiciones de Roles Centrales
-
Usuario Directo: Un usuario de trading que se registra directamente a través de tu enlace de referido exclusivo.
-
Sub-afiliado: Un socio influyente (sub-agente) que se registra a través de tu enlace. Puedes incentivarlos para que desarrollen sus propios usuarios y sub-redes asignándoles una parte de tu propia tasa de comisión.
-
Afiliado de Nivel Superior: Tú, en la parte superior de la red. Tienes derecho a recibir una parte de las tarifas de trading generadas por toda la red de usuarios de todos los sub-afiliados debajo de ti.
Modelos de Ganancias: Comisión por Diferencia de Precio y Comisión Directa Tu comisión total consta de dos partes:
-
Comisión de Usuario Directo: Proviene del 100% de las tarifas de trading generadas por tus usuarios directos. Recibes la tasa de comisión completa establecida para ellos.
-
Comisión por Diferencia de Precio: Esta es la esencia del sistema multinivel. La comisión que recibes de los sub-afiliados y sus redes no es una deducción secundaria de sus ganancias, sino la diferencia entre la tasa de comisión que estableciste para ti mismo y la tasa de comisión que asignas a tu sub-afiliado.
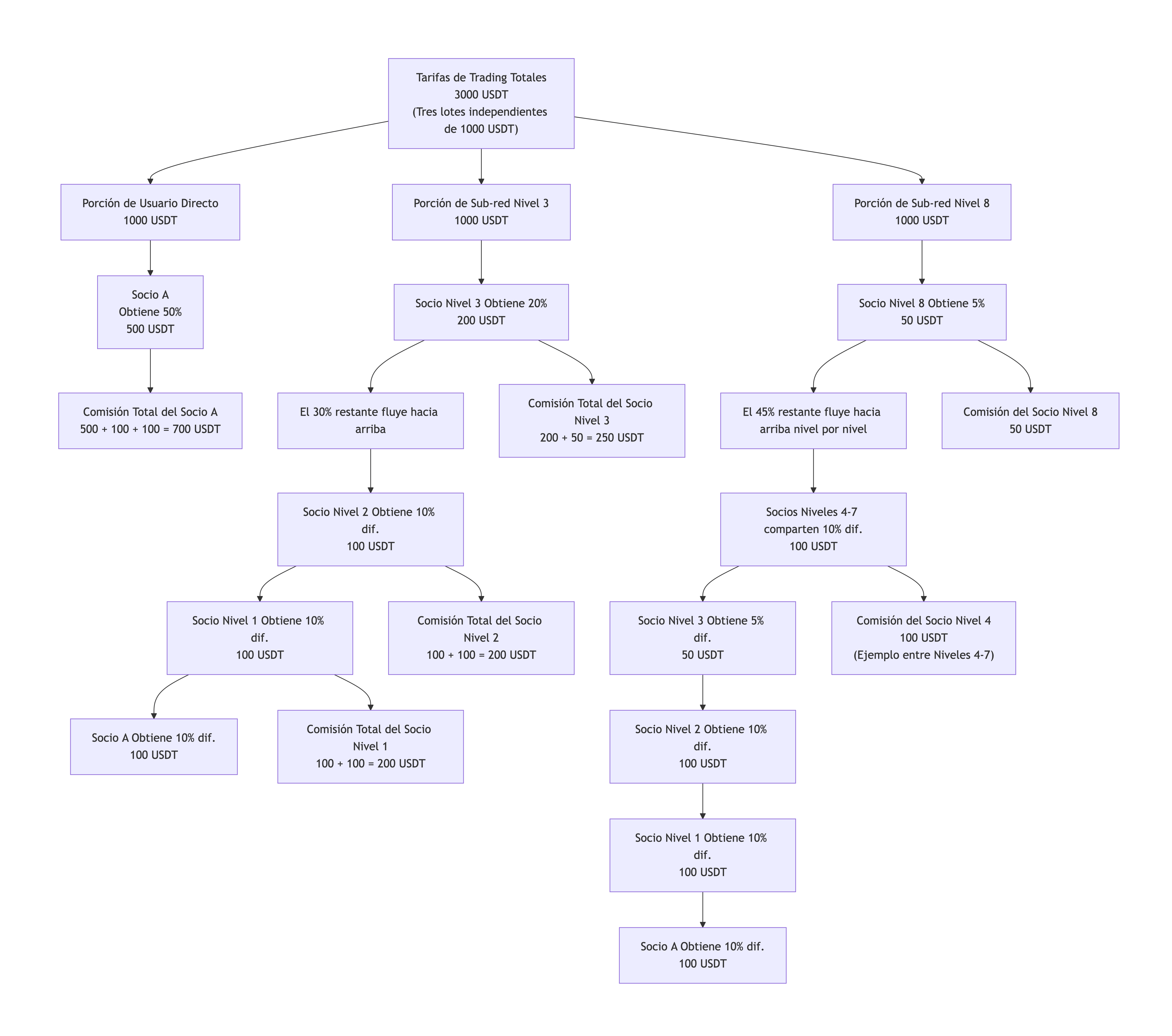
Ejemplo Detallado de Cálculo Supongamos que usted (Socio A) establece su propia tasa de comisión total en un 50% y establece la siguiente estructura de asignación de comisiones:
-
Sub-afiliado Nivel 1: Recibe una tasa asignada del 40% de ti.
-
Sub-afiliado Nivel 2: Recibe una tasa asignada del 30% de su superior (Nivel 1).
-
Sub-afiliado Nivel 3: Recibe una tasa asignada del 20% de su superior (Nivel 2).
-
Sub-afiliado Nivel 4: Recibe una tasa asignada del 15% de su superior (Nivel 3).
-
...
-
Sub-afiliado Nivel 8: Recibe una tasa asignada del 5% de su superior (Nivel 7). ¿Cómo se distribuye la comisión cuando los sub-afiliados Nivel 8, Nivel 3 y tu usuario directo generan cada uno de forma independiente 1000 USDT en tarifas de trading? El diagrama siguiente ilustra claramente el flujo específico y la distribución final de estas 3000 USDT totales en tarifas a través de la red de afiliados. Conclusiones Clave:

-
Valor de los Efectos de Red: Incluso las operaciones generadas por el afiliado del Nivel 8 más bajo pueden hacerte ganar a ti, como nivel superior, una comisión (a través de diferencias de precio por niveles). Esto incentiva enormemente la expansión de la profundidad de tu red.
-
Establecer la Tasa es Estrategia: La tasa de comisión que estableces para los sub-afiliados determina directamente tu atractivo y tu propio margen de beneficio. Esto es un arte del equilibrio.
-
Ganancias Transparentes y Predecibles: Todos los cálculos se basan en diferencias de tarifas públicas y datos de trading. Cada parte de tus ganancias es rastreable.
Parte 3: Explicación Detallada de las Funciones Operativas Centrales
Gestión de Enlaces y Promociones
-
Enlace de Comisión Bidireccional: Esta es la herramienta central para incentivar a los socios. Puedes crear un enlace exclusivo. Los usuarios que se registren a través de este enlace no solo se convierten en tus sub-afiliados, sino que también disfrutan de descuentos en las tarifas de trading, cuyo costo proviene de tu comisión. Esta es una poderosa herramienta de crecimiento.
-
Reglas Importantes:
-
Cada cuenta puede crear un máximo de 10 enlaces de comisión bidireccional.
-
Los descuentos no se aplican inmediatamente; las devoluciones se emiten uniformemente todos los días a las 21:00 (UTC+8).
-
La tasa de devolución establecida no puede exceder tu propia tasa de comisión.
-
El enlace no es válido para usuarios ya registrados.
Seguimiento de Datos y Gestión de Fondos
-
Datos en Tiempo Real: En la sección "Invitar y Recompensas", puedes ver las registraciones y las comisiones en tiempo real generadas por cada enlace, y crear enlaces cortos personalizados y códigos QR.
-
Seguimiento de Depósitos y Retiros: En la sección "Depósito y Retiro", puedes consultar registros y estados detallados de depósitos y retiros en cadena para todos los usuarios dentro de tu red, logrando transparencia en los flujos de fondos.
Seguridad de la Cuenta y Configuración de Personalización
-
Puedes ver y actualizar tu perfil personal y monitorear todo el historial de inicio de sesión de la cuenta (incluyendo dispositivo, ubicación, IP y hora) para garantizar la seguridad.
-
Para cambiar tu correo electrónico vinculado, número de teléfono o Google Authenticator, debes ir a la página de tu perfil en el sitio web de CoinCatch.
Parte 4: Guía Práctica y Recomendaciones de Mejores Prácticas
Referencia Temporal: Todos los datos y liquidaciones de comisiones dentro del PMS se basan en la zona horaria UTC+8. Los datos se reinician a cero diariamente a las 00:00. El ciclo de cálculo diario de comisiones es de 00:00 a 24:00, y los pagos se realizan a las 21:00 del día siguiente.
Moneda de la Comisión: Las comisiones se liquidan en la moneda nativa de la transacción del usuario. Sin embargo, para una medición unificada en el panel de control, todas las tarifas y comisiones se convierten a USDT utilizando los tipos de cambio en tiempo real.
Estrategia de Lanzamiento:
-
Comienza con Usuarios Directos: Primero, aprovecha tu influencia directa para desarrollar tu primer lote de usuarios de trading, consolidando tus ganancias base.
-
Desarrolla Sub-afiliados Centrales: Identifica líderes potenciales de tu comunidad o red y atráelos para que se conviertan en tus Sub-afiliados de Nivel 1 con tasas de comisión competitivas.
-
Utiliza Enlaces Bidireccionales de Manera Efectiva: Prioriza el uso de "Enlaces de Comisión Bidireccional" que ofrecen descuentos directos a los usuarios durante las promociones, ya que esto puede aumentar significativamente las tasas de conversión.
-
Optimización Basada en Datos: Analiza regularmente el rendimiento de diferentes enlaces y sub-afiliados a través del panel de control para ajustar tu asignación de recursos y estrategia de comisiones.
Conclusión
El PMS de CoinCatch es más que una simple herramienta de backend; es un marco completo de cooperación empresarial. Digitaliza y automatiza redes de distribución complejas de campos tradicionales y proporciona un claro retorno de valor para cada nodo. Comprender y utilizar este sistema de manera efectiva, especialmente su mecanismo de comisiones multinivel, significa que puedes transformar tu influencia, conexiones sociales y habilidades de liderazgo en un canal de ingresos pasivos estructuralmente estable y de crecimiento sostenible.
La clave del éxito reside en comprender claramente las reglas (especialmente la lógica de cálculo de comisiones), establecer tarifas estratégicamente y utilizar activamente las diversas herramientas de promoción y gestión proporcionadas por el sistema. Ahora que tienes este mapa, es hora de comenzar a planificar y construir tu propia red de ingresos.
Encuéntranos en
Equipo CoinCatch